Based on my research and interviews, it has become clear that the top priorities for indie game companies, studios, and developers are finding publishers who can provide funding and marketing for their games, as well as finding gamers/testers to play and provide feedback on their games.
Based on data from gamedeveloper.com, a mere 3% of developers out of a total of 44,000 were found to have earned over $1 million in Steam. [ 1 ]
Based on the findings from gamedeveloper.com, it appears that successful indie game developers tend to prioritize development over publishing and often seek out partnerships with publishers to handle the marketing and distribution aspects of their games. [ 1 ]
Akupara Games, a prominent indie game publisher, has provided noteworthy insights into the process of how indie game developers can successfully secure publishers. According to Akupara, indie game developers can find publishers through a variety of means, including conducting research by speaking with experienced developers who have worked with publishers, utilizing online resources such as Reddit or Wikipedia, or researching the portfolios of publishers. Another effective approach is to attend industry events, conferences, or campaigns to network and establish connections with potential publishers. [ 2 ] [ 3 ]
This is one of the major challenges that indie game developers face which is the lengthy process of finding the right publisher, as it involves extensive research and analysis of the market, funding requirements, and publisher preferences. This process can take weeks, if not months, and requires persistent efforts to gain traction. [ 2 ] [ 3 ]
An additional unaddressed challenge for indie game developers is obtaining adequate game testing and feedback from potential gamers. In interviews conducted with indie game developers, it was observed that the challenge of receiving feedback and game testing from gamers is a common obstacle that they face.

Indie game developers face challenges in finding willing and reliable testers for their games. Interviews with developers have revealed that traditional channels such as events, conferences, and social media platforms like Reddit and Twitter are often used to recruit testers. However, these methods can be time-consuming and may not yield enough testers. Some developers have also tried free or paid testing sites but found them to be ineffective. [ 4 ] [ 5 ] [ 6 ]
Testing the game with actual players is a crucial aspect of ensuring its usability and effectiveness. It enables game developers to identify pain points and determine whether players can grasp the gameplay mechanics. [ 7 ]
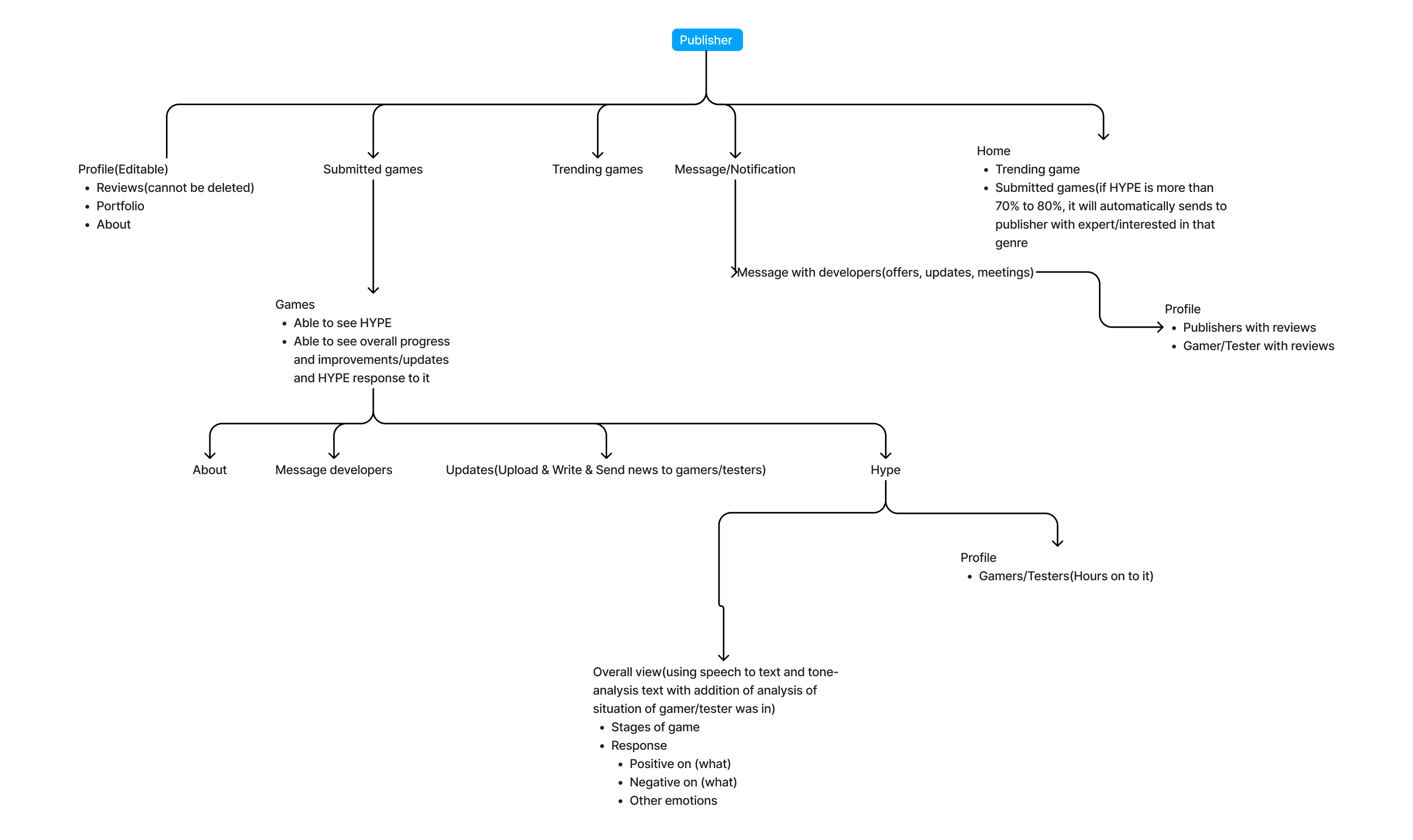
Below is what the process of indie game studio/developers/studio finds publishers according to the interview:

Below is the process of indie game studios/companies/developers finding publishers according to the research. [ 8 ] [ 9 ]

As part of my research, I sought to understand the needs of game publishers in the current market. Based on my findings from various sources and interviews, the primary need for game publishers is to discover and invest in projects that have the potential to become the next big thing in the gaming industry.
In my research and interviews, I have discovered that the role of game publishers is multi-faceted. Not only do they publish and market games, but they also play a crucial role in investing in projects and game developers. Additionally, they are responsible for project management, which involves understanding the game development process from start to finish, planning and organizing tasks, and ensuring that the project stays within the budget. To excel in these areas, publishers require a deep understanding of the game industry, rights and licensing, and excellent communication skills to effectively tell the story and worth of a game to clients. [ 3 ] [ 10 ] [ 11 ]
Game publishers have an unmet need to identify potential hit games that generate buzz among gamers and capture their interest. This can be accomplished through various channels, including monitoring hype and excitement around games at events and identifying interesting projects that are generating buzz among gamers. By understanding what gamers want, publishers can make informed decisions on which games to invest in and market, ultimately leading to greater success and profitability.